文章主题:
新学期,新气象,新技术,新作为。新的学期里,同学们以新的行动,新的风貌,去使用新的技术,增长新的技能,取得新的成绩,播种新的期望,放飞新的梦想,铸造新的辉煌。
开学啦!回到学校、回到课堂,你是不是又要开启疯狂探索&学习模式?提升学习效率、查阅资料、课程助手……要是有一个7×24小时
的老师可以指导就好了。
生成式AI涌向日常的学习生活已成为必然趋势。就在今早,百度文心一言等国内8家大模型首批获批,文心一言率先宣布向全社会全面开放,官网和App可以直接体验。在日常生活、学习工作中,大模型的身影将随处可见。
早在去年底Chat-GPT诞生时,就已经引发了一些学界争议,甚至一些美国高校颁布了禁止使用GPT等大模型的要求。但随着生成式AI对社会影响逐渐扩大,堵不如疏,越来越多教授开始转向拥抱大模型。
如何有效利用大模型提升学习效率?小编跟几个“学神”级师兄师姐也请教了一番,例如:
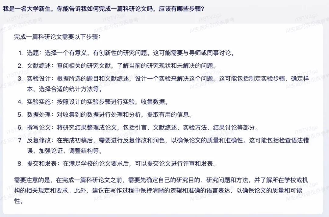
1. 帮助规划论文等学术项目
对于大学新生,学习模式刚刚从应试教育变成自主学习,如何规划日程、完成一些科研项目?以百度文心一言为例,可以针对诸多项目环节,给出从框架到细节的各个步骤。
2. 通过对话和写作提高英语能力
与文心一言等大模型对话,可以练习写作能力,文心一言还可以朗读生成的文章,提高用户的听力、对话能力。它甚至还可以模拟考试题目,为同学提供更多雅思、托福练习机会。
3.练习“提示词”能力
10年以后,全世界可能有50%的工作会是提示词工程,“提出问题比解决问题更重要”。就像,今天的工程师通过代码实现了计算机、互联网的各项工作;未来,人们将通过大模型以自然语言实现工作,如何正确地向大模型写出“提示词”,将成为用好新工具的重要一步。
4. 提升编程水平
对于计算机专业方向的学生来说,ChatGPT、文心一言等大模型也是高效的代码练习工具,大模型是一个不断学习和改进的过程,学生使用代码与之对话,既可以检查自己代码中的bug,也可以通过对大模型生成代码的检查修正,提升自己的编程能力。对于计算机方向小萌新,学Python、学C++等等语言,文心一言也是个易上手的好老师。
5. 学习开发大模型、开启创业历程
目前,全球大量优秀的大模型都已经开源或提供API接口。比如在文心一言向公众开放后,用户也可以在百度飞桨社区调用文心一言的能力,以及多种模型开发工具,在此基础上开发AI原生应用,有创业意愿的学生,也可以在各个大模型上社区寻找合适的模型,开启自己的AI创业历程。
当前,首批“持证上岗”的文心一言的App已在苹果和安卓应用商店中上架,也可以直接登录官网使用。
不仅能进行对话、搜索、策划,文心一言早就集结了各种各样的写作、绘画和创意功能。

对于那些好奇心、创造欲爆棚的同学,小编也找到文心一言的创意社区
https://aistudio.baidu.com/community
只要点击右上角的“创建应用”,你就能用文心一言来开发自己的大模型应用了。不少老师和同学已经在开脑洞的路上了:
如果你还想做更好玩的深度探索
说明文档&使用手册:
https://ai.baidu.com/ai-doc/AISTUDIO/8lj2m34rj
拿走不谢!
新学期的“弯道超车”计划,就从这里开始啦!
欢迎关注同济小软家
来源 | 百度
审核 | 葛蕾
AI时代,掌握AI大模型第一手资讯!AI时代不落人后!
免费ChatGPT问答,办公、写作、生活好得力助手!
扫码右边公众号,驾驭AI生产力!


