文章主题:昆仑万维, 百度, 大语言模型, 天工

撰文 | 王语妤
编辑 | 杨博丞
题图 | IC Photo
最近,昆仑万维和百度“杠”起来了,原因还是因为最近大火的大语言模型。
4月17日,昆仑万维公司揭开了“天工”大模型的神秘面纱,并启动了相应的测试邀请。在那时,昆仑万维对外发布的宣传口号是:“这是我国首个真正实现智能涌现的国产语言大模型。”
有趣的是,当百度推出文心一言时,其在宣传中的表述为“国内首个开发大型语言模型的科技互联网巨头”。这一说法凸显了百度在人工智能领域的领先地位和对大型语言模型的技术实力。
从表面上看,两家的宣传语中心不一样,话术也有所不同,看似风平浪静,但实则内核都是在争一个“首家”。
在商业竞争中,争取“首家”地位的重要性不仅体现在能力和市场的争夺上,还能刺激股价、提升市值。例如,当百度公布相关消息时,港股市场的股价大幅上涨15%,而昆仑万维则在官方宣布第二天实现了7.68%的股价增长。这些案例充分说明,争取“首家”地位对于企业而言,不仅仅是一场能力的较量,更是对市场 share 的激烈争夺。同时,它也能为企业带来巨大的经济利益,通过提高股价和市值,进一步推动企业的持续发展。
不过,究竟谁是国内首家呢?
在项目公开的时间节点上,我们可以发现,百度公司是从去年九月份开始在公司内部推动文心一言项目的,经过了约一年的时间,这个项目在今年二月初正式公布,而在三月中旬,百度公司正式宣布了文心一言这一项目的启动。
昆仑万维官方尚未透露具体项目启动的时间,但从2020年起,该企业已经开始在AIGC领域进行战略布局。
在技术层面剖析文心一言的背后,我们可以看到百度在人工智能领域的四大架构和全栈布局,涵盖底层芯片、深度学习框架、大型模型和最高层的搜索应用。此外,得益于多年在人工智能领域的深入研究,百度掌握了产业级知识增强型文心大模型ERNIE,使其具备了跨模态和跨语言的深度语义理解和生成能力。
作为一家拥有强大实力的人工智能企业,昆仑万维的表现一直备受关注。根据相关资料,我们可以看到,昆仑万维在大模型开发上具备四大核心要素,分别是数据、算力、算法以及大参数语言模型。具体来说,昆仑万维的“天工”项目就是其大模型开发的成果之一,它经过了双千亿参数的大规模训练,包括千亿预训练基座模型和千亿RLHF模型。这些强大的模型开发能力使得昆仑万维在人工智能领域的发展道路上越走越远,也为我国人工智能产业的发展做出了重要贡献。
不过,既然两家的底座能力看起来不相上下,那么我们就将这两家放在一起,试试“内功”。
01、中文语意理解能力
在现实中,昆仑万维展示了其技术路径的卓越之处。为了进一步提升语义理解和转换话题能力,天工团队引入了模特卡洛搜索树算法。这一举措使得他们在技术领域的表现更加出色。
在此背景下,我们首先和天工玩起了成语接龙游戏。不过,天工的完成度并不好,甚至没能理解什么是成语接龙。

文心一言在成语接龙上的表现是优于天工大模型的。
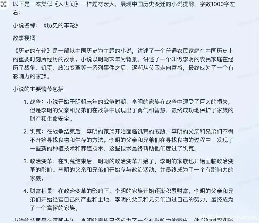
紧接着,我们向文心一言和天工大模型抛出了一个问题——“写一本类似《人世间》一样题材宏大,展现中国历史变迁的小说提纲,字数1000字左右。”对于这个问题,文心一言和天工都将问题的重心放在了“题材宏大”、“历史变迁”这两个关键词上。
于是,两家生成的内容都不符合我们最开始的预期。


上图“天工大模型”,下图文心一言
这个问题,或许是由于我们给出了一定的误导性,所以导致两家生成的答案都不尽人意。但是,天工稍微比文心一言好一些,原因在于,文心一言将“历史变迁”直接解读成了朝代变迁。
尽管天工的回答也是文不对题,但是有人物设定,朝代设定,内容的可操作性和延展性明显是优于文心一言。
将问题拉回《人世间》类似的小说提纲,我们改变了提问角度,连续发文:《人世间》讲了一个什么样的故事、那你能写出类似题材的小说提纲么?大概1000字左右
在提取重点、联想写作、以及话题的连续性上,天工的表现还是不错的。
但是文心一言就“开了小差”。

文心一言的回答出现了明显的错误。不过,我们再一次将问题抛给文心一言,重新生成答案。这一次,文心一言又重回正轨,给出了相应的答案。

此外,我们还用三个连续性问题,向天工发问。此前,我们在《大评测!ChatGPT 、文心一言和Bard谁更强?》中,将同样的问题给到过文心一言、Bard、以及ChatGPT。

可以说,天工的前两个问题回答和文心一言此前的回答不相上下,但在最后一个藏头诗的理解上,还是存在一定的偏差。
尽管,文心一言的藏头诗回答的也并不好,但好在,文心一言理解了“藏头”的意思。而天工,似乎还并未消化掉“藏头”的意思。

02.逻辑思辨能力
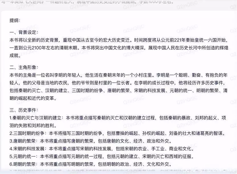
为了测试“逻辑推理”能力,我们将这样一题抛给了天工和文心一言,即“如果猫会爬树,那么狗也会。”
上图“天工大模型”,下图文心一言
很明显,天工和文心一言也陷入了题目的误区,或者说,并没有完全理解题目意思。不过,这里需要强调的是,在鸡兔同笼问题上,文心一言和天工在发布的视频中都有不错的表现。
在文心一言发布会上,李彦宏询问文心一言“鸡兔同笼”的问题,在题目数据错误的前提下,文心一言通过推理证明了题目存在问题。
这里需要注意的是,在这个逻辑推理上,ChatGPT的回答,是天工、文心一言、bard这四家大模型中唯一正确的,并指出了猫和狗的不同,证明猫会爬树,而狗不会。
除了考验逻辑能力之外,我们还将一个哲学思辨问题,同时向天工和文心一言发文。
上图“天工大模型”,下图文心一言
在哲学问题的理解上,天工和文心一言区别不大,但文心一言略显“人文”一些,在解读之后,更是直接告诉我们该怎么做,更像是和人在对话一样,天工的回答则更是一本正经。
可以这样来说,和天工对话像是和老师对话,老师需要回答这个问题是什么;和文心一言对话则更像是和心理医生对话,医生需要在解释的基础上给出意见。
03.编程能力
为了测试这两大模型写代码的能力,我们询问了一个非常简单的问题——x 2=5,y-3=7,输出x y等于几,用java做一个简单编程,并得出结果。

上图“天工大模型”,下图文心一言
但是很显然,这两大模型给出的结果都是有问题的。
不过,在其他评测稿件中,文心一言和天工在编程能力的表现上并不差。我们认为,目前来看,这些大模型的能力还并不稳定,还需要在不断的训练中提高准确性。
结语
总结来看,文心一言也好,天工也罢,他们的能力相对来说,差距不大。但更多的问题在于,目前,大模型每一次生成的问题答案都存在一定的误差。
相比于“首家”之争,我们认为,企业们更重要的是在于提升大模型的能力和准确度,并且寻找到更多合适的场景去实现商业化。
大模型赛道愈发热烈,谁都想做风口上的猪,但是能在风口上起飞的猪,往往都是做好了充足的准备。
此外,我们还应该多给国内科技企业更多的信心,和国外ChatGPT4相比,国内大模型还是有一定差距,但是我相信,这个差距在不远的将来,在竞争中,都会逐渐拉小。国内大模型,未来可期。
昆仑万维, 百度, 大语言模型, 天工

AI时代,拥有个人微信机器人AI助手!AI时代不落人后!
免费ChatGPT问答,办公、写作、生活好得力助手!
搜索微信号aigc666aigc999或上边扫码,即可拥有个人AI助手!

